浜松市内のスタートアップや新規事業への応援プロジェクトです
ATシステムの知見を提供します
(2号)STM32開発ツール販売開始


STM32CPUの書き込みツールを作成しました(5000円税別)USBタイプCケーブルでパソコンにつなぎ、ターゲットには 上記のコンスルー端子で接続します
ターゲットには コネクタを必要とせずに、スルーホールパターンのみ作成すれば接続できます
信号線は RESET,VCC,GND,SWCLK,SWDIOの5本と極性が分かるように、1ピンはなれたところに
GNDピンがあります
開発には STM32CubeIDEを使います
こちらは STマイクロのサイトからダウンロードできます
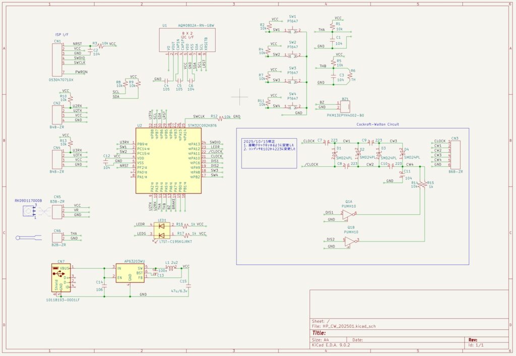
書き込みツールの次に、下記のような基板を製作しました
LCD(16桁×2行)とスイッチ4ケ、カラーLED,ブザーを搭載、USB接続もできます
EEPROM64Kbyteも搭載してますので、I2C,UARTでセンサーを接続して記録したりもできます
こちらは 5000円税別です
これを使えば組み込み系CPUの勉強ができます

(1号)コックロフトウォルトン回路の動作を確認したい
浜松のT様のご依頼でした
コックロフトウォルトン回路という、昇圧回路の動作原理を知りたいとのことで、
お手伝いしました。
1.基板を製作
2.CPUとコックロフトウォルトン回路を実装し、
3.CPUから周波数を変更したり、
4.周波数のON/OFFを制御したり
5.負荷のON/OFFをしたり
できる内容です
コンデンサ、ダイオードの役割、周波数を変更したときの変化や、起動時の状況など
オシロスコープで確認しながらのレクチャーをさせていただきました
ご依頼9月中、レクチャー10月31日、約1か月半のJOBでした





